1. India may increase energy efficiencytarget for COP 30
GS Paper III: Conservation, Environmental Pollution and Degradation, Environmental Impact Assessment, and Climate Change
Context: India set to submit its updated Nationally Determined Contributions (NDCs) ahead of COP30 in Brazil (November 2025), with a likely increase in targets, especially for energy efficiency.
- The update and progress are under global focus due to the urgency to strengthen climate action and meet Paris Agreement goals.
Indian Current NDC Commitments (2022 Update)
- Emissions Intensity: Reduce emissions intensity of GDP by 45% from 2005 levels by 2030 (up from the previous 33-35% target).
- Non-fossil Fuel Capacity: Achieve 50% cumulative electric power installed capacity from non-fossil fuel sources by 2030.
- Carbon Sink: Create additional carbon sink of 2.5–3 billion tonnes of CO₂ through forest/tree cover.
- Net Zero Goal: Long-term national target to achieve net-zero emissions by 2070.
Progress So Far
- Non-fossil Installed Capacity: Over 50% of India’s electricity installed capacity is now from non-fossil sources—target achieved five years ahead of schedule.
- Emissions Intensity Reduction: By 2020, already a 36% reduction from 2005 levels; projected to meet or exceed the 45% goal by 2030.
- Carbon Sink Creation: Carbon stock in forests increased by 2.29 billion tonnes over 2005 levels by 2021. Likely the 2.5–3 billion tonnes target has also been reached or is very close.
Global Climate Concerns
- Rising Temperatures: World is off-track to limit global warming to below 2°C; risk of 3°C increase by end of century.
- Extreme Weather: Increasing frequency of erratic monsoons, heatwaves, crop failures, and heat stress.
- Funding Gap: Over $1.5 trillion investment needed for India by 2031 for climate action, underlining huge finance and technology needs.
- Developed vs. Developing Divides: Tension over climate finance and responsibility; developing countries pushing for greater support and technology transfer from developed nations.
Mechanisms for Emission Reduction
- Indian Carbon Market (ICM): Operational by 2026; allows 13 major sectors to have mandatory emission-intensity targets, with trading of savings as carbon credits.
- Offset Mechanism: Voluntary projects by non-obligated entities for emission reduction can now be credited and traded.
- Renewable Policies: Accelerated renewable installations, PLI schemes for solar PV, Renewable Purchase Obligations, incentives for industry, and more.
- International Collaboration: Joint Crediting Mechanism (JCM) with Japan and talks with other countries for shared clean energy projects.
Challenges
- Finance and Technology: Major hurdles remain in adequate climate finance and timely technology transfer from developed to developing nations.
- Ambition-Action Gap: Upward revision of targets on paper, but further deep emission cuts needed; current action likely only meets the present NDC but does not push for 1.5°C pathway.
- Implementation Gaps: Project delays, state-level capacity, disrupted supply chains for green tech, and regulatory bottlenecks.
- Climate Equity: Developed countries failing to fulfill historical emission responsibilities and funds commitment as per Paris Agreement; India resists coercive measures like border carbon adjustments.
Conclusion: India has made significant progress, achieving the non-fossil fuel installed capacity and emissions intensity reduction targets ahead of deadlines, and is close to reaching its carbon sink goal. Despite strong domestic efforts and ambitious commitments, global climate goals remain at risk without enhanced financial and technological support from developed nations and deeper emission cuts. Mechanisms like the Indian Carbon Market and international partnerships are positive steps, but bridging the ambition-action gap and ensuring climate equity will be critical for COP30 and beyond.
2. Modi to transfer ₹10,000 grant each to 75 lakh women in Bihar under job scheme
(GS) Paper I: Indian Society -Subtopics: Role of women in society, social empowerment initiatives
(GS) Paper II :Governance.IR
Context: PM Modi to transfer first ₹7,500 installment to 75 lakh women on September 26, 2025, as national support to Bihar’s initiative. Scheme approved by Bihar Cabinet on August 29, 2025 under CM Nitish Kumar.
About the Scheme: Mukhyamantri Mahila Rozgar Yojana
Objective
- Provide non-refundable grants for women’s self-employment and entrepreneurship.
- Reduce rural-to-urban migration and promote local businesses.
- Support sustainable income sources linked to village haat-bazars.
Target: One eligible woman per family, rural and urban, statewide coverage.
- First phase covers 75 lakh women; expansion possible as per application count.
Eligibility
- Women aged 18-60 years, only one per family; unmarried adult women without parents also eligible.
- Family must not pay income tax or work in government service; priority to weaker sections.
- All Jeevika SHG members eligible; urban applicants must join an SHG.
Nodal Agencies
- Rural: Bihar Rural Livelihood Promotion Society (Jeevika).
- Urban: Urban Development and Housing Department.
- Application processed at district/block/cluster federation levels for verification.
Process: Online registration on official portal for urban women; Aadhaar, bank details, documents required.
- Mandatory SHG enrolment and physical verification by community workers.
- DBT of ₹10,000 (first ₹7,500 via PM event); second phase grant up to ₹2 lakh after performance review.
- Rural process handled via Jeevika grassroots groups.
Scale: Over 1.11 crore applications; covers 2.5–3 crore households.
- Immediate rollout for 75 lakh women; phased expansion; budget includes haat-bazar development.
Significance
Economic
- Generates mass self-employment, curb migration and wage dependence.
- Empowers women-led micro-businesses with improved market linkage.
- Advances Bihar’s female labor force participation and household income.
Social
- Targets marginalized and weaker women; non-returnable aid builds independence.
- Strengthens SHGs, fostering financial literacy and bonding.
- Complements prior gender-focused welfare schemes for greater equity.
Political/Administrative
- Leverages 50% panchayat reservation for women; enhances their agency.
- Demonstrates efficient governance via DBT and digital monitoring.
- Key electoral move; showcases state as an empowerment model.
Challenges
- Large-scale application influx strains verification and DBT, especially in rural areas.
- Robust performance monitoring and audits needed for second-phase grants.
- Digital gaps (portal overload, low literacy) risk beneficiary exclusion.
- Fiscal sustainability may be threatened; business viability and ongoing support essential.
- Possible process bias toward SHG-linked women; urban-rural gaps persist.
Broader Linkages
- Aligns with PM Mudra Yojana, Stand-Up India, and Beti Bachao Beti Padhao.
- Integrates Jeevika SHGs, old-age pension, alcohol ban, and girl education initiatives.
- Supports SDG 5 (Gender Equality), SDG 8 (Decent Work), and SDG 1 (No Poverty).
- Complements skill development and MSME programs, aids public-private scale up.
3. President lauds women -centric films
General Studies Paper I (Culture; Art), General Studies Paper II (Social Issues), and GS Paper IV (Ethics—social awareness through films).
Context: 71st National Film Awards ceremony held on September 23, 2025 at Vigyan Bhawan, New Delhi; President Murmu honored winners for 2023 films, spotlighting women-centric cinema and themes of social and gender equity.
Background and Establishment
- National Film Awards began as State Awards for Films in 1954 to recognize Indian cinematic excellence.
- First ceremony took place in 1954; Dadasaheb Phalke Award (lifetime honor) was introduced in 1969 to salute the father of Indian cinema, Phalke.
- Expanded over decades to include writing on cinema (1961), non-feature films (1967), and a diversified category structure.
Objectives
- Encourage and reward artistic, technical, and cultural excellence in Indian cinema.
- Promote national unity, regional representation, and socially relevant topics like gender parity, child welfare, and environment.
- Provide a platform where independent and commercial filmmakers are recognized equally.
Three Main Sections of Awards
- Feature Films: Best Feature Film (e.g., 12th Fail), Best Director, Best Actor/Actress, technical and special jury categories.
- Non-Feature Films: Documentaries, short fiction, animation (e.g., Best Non-Feature Film: Flowering Man).
- Best Writing on Cinema: Recognizes books, reviews, and critical writings; e.g., Best Film Critic: Utpal Dutta.
Administering Body
- Directorate of Film Festivals (DFF): Under the Ministry of Information & Broadcasting; manages jury selection, evaluation, and organization of the annual ceremony since 1973.
- Jury: Composed of national and regional film experts; ensures inclusion and transparency.
- Support: Partners with NFDC (promotion), CBFC (certification); President of India presents awards for added stature.
About the Directorate of Film Festivals (DFF) –
- Establishment: 1973; headquartered in Delhi with regional centers in Mumbai, Chennai, Kolkata, Hyderabad.
- Mandate: Administers National Film Awards, major festivals (IFFI, MIFF), archives/preserves cinema (NFAI), and represents India at 50+ international events yearly.
- Key Events: IFFI (Goa), MIFF, National Film Festival (award-winners showcase).
- Structure: Led by a Director General; includes programming, technical, archival teams, and diverse juries.
- Resources: NFAI digitizes classics; supports subsidies, training, co-productions, and film education.
- Recent Initiatives: OTT release of winners; focus on women-led cinema and digital access for 2025.
- Global Role: Coordinates India’s global film outreach within SAARC/BRICS; aligns with NEP 2020 for film education.
Key Award Winners (71st National Film Awards, 2025)
| Category | Winner(s)/Film(s) |
| Dadasaheb Phalke Award | Mohanlal (lifetime) |
| Best Feature Film | 12th Fail (Vidhu Vinod Chopra) |
| Best Actor (Leading Role, shared) | Shah Rukh Khan (Jawan), Vikrant Massey (12th Fail) |
| Best Actress | Rani Mukerji (Mrs. Chatterjee vs Norway) |
| Best Director | Sudipto Sen (The Kerala Story) |
| Best Supporting Actor | Vijayaraghavan (Pookaalam), Muthupettai S Bhaskara (Aarku Pramanam Illa) |
| Best Supporting Actress | Janki Bodiwala (Sam Bahadur), Urvashi (Ullozhukku) |
| Best Popular Film | Rocky Aur Rani Kii Prem Kahaani |
| Best Hindi Film | Kathal |
| Best Children’s Film | Naal 2 |
| Best Non-Feature Film | Flowering Man |
| Best Documentary | God, Vulture and Human |
| Best Film Critic | Utpal Dutta |
The 71st National Film Awards spotlighted diversity, regional richness, and progressive cinema, playing a vital role in India’s cultural narrative.
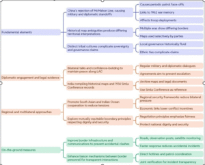
4. The mapping of the India-China border
Paper: GS-II, Subject: International Relations, Topic: India and Its Neighborhood, Issue: Indo– China Border
Context: The India-China border dispute, particularly in the eastern sector involving Arunachal Pradesh, arises from historical complexities centered on the McMahon Line.
- The McMahon Line was drawn during the 1914 Simla Conference between British India and Tibet as an official frontier demarcation but was never accepted by China, leading to ongoing territorial tensions.
- This border remains sensitive due to strategic, ethnic, and geopolitical factors.
India – China Border Dispute
- Relations between India and China are worsening as both countries face off along their disputed border in the Himalayas.
- The main issue is a poorly defined border that stretches 3,440 km (2,100 miles).
- Natural features like rivers, lakes, and snow caps can shift the boundary, leading to confrontations between soldiers.
- Also, both nations are competing to build infrastructure along this border, known as the Line of Actual Control.
- India’s construction of a new road to a high-altitude air base was a key trigger for a deadly clash in 2020.
How serious is the situation?
|
The total boundary shared between India and China is around 3488km (2nd highest after Bangladesh).
- The border is generally divided into 3 sectors namely Eastern, Western and Middle Sector.
- A total of 5 states share boundaries with China, Jammu & Kashmir, Himachal Pradesh, Uttarakhand, Sikkim and Arunachal Pradesh.

India – China Border Dispute

The India-China border dispute over Arunachal Pradesh stems from colonial-era boundaries, especially the contested McMahon Line. While India recognizes it, China disputes it, leading to ongoing tensions. Resolving the issue requires historical context, diplomacy, sensitivity to local complexities, and cooperative efforts. A peaceful settlement would strengthen bilateral ties and regional stability.
5. Huge scope for Indian tea sector
General Studies Paper 1 : Indian Geography, Economic/Resource Geography, Agriculture.
General Studies Paper 3 : Indian Economy, Agricultural marketing, Major crops and cropping patterns, Agro-industries, and Export competitiveness.
Context: Executive Director of the International Tea Committee highlighted India’s potential as a “tea superpower” at the India International Tea Convention in Kochi.
Global Tea Scenario (2024 Figures)
Global Output & Consumption
- Total global tea output: 7.074 billion kg.
- Total global tea consumption: 6.97 billion kg.
Country-wise Data
- India: Second-largest producer (1.303 billion kg); consumption at 1.22 billion kg; third-largest exporter (255 million kg exports).
- Kenya: Largest exporter; ships nearly all it produces.
- China: Second-largest exporter but mostly consumes domestically.
- Sri Lanka: Exported 245 million kg worth $1.4 billion.
India’s Position
- Production Rank: Ranks second globally (1.303 mt in 2024); ~19% of world output, covering 6.2 lakh hectares and 1.5 million smallholders.
- Export Rank: Fourth-largest exporter (255 million kg, $800 million in 2024); behind Kenya, China (by value), Sri Lanka (premium segment).
- Consumption Rank: Second-largest consumer (1.22 mt); per capita at 840g/year, importing 10-15 million kg annually.
- Economic Role: Employs 1.2 million (mostly women); sector worth ~₹15,000 crore, vital for eastern and NE India.
Challenges
- Low Domestic Consumption: Per capita stagnant at 840g/year; urban shifts and rising coffee/energy drinks consumption.
- Quality/Price Issues: Relies on bulk low-grade tea; poor marketing keeps export prices lower than Sri Lanka’s premium teas.
- Climate/Sustainability: Faces erratic monsoons, pest attacks, soil exhaustion; smallholders lack climate-resilient varieties.
- Competition/Market Barriers: Kenya/Sri Lanka dominate premium/orthodox teas; EU/UK pesticide norms restrict access; <10% share in premium markets.
- Structural Weakness: Aging gardens, labor shortages, input cost rise (fertilizers up 20% in 2024), fragmented supply chain.
Opportunities for Indian Tea Sector
- Boost Domestic Demand: Raise per capita use to 1 kg/year; absorb extra 80 million kg with health-centric campaigns.
- Quality/Diversification: Promote organic/specialty teas (e.g., Darjeeling/Assam); GI tags for varieties, fetch 20–30% premium.
- New Markets: Target Africa/Middle East for bulk; use FTAs for competitive edge; $1.5 billion exports by 2030.
- Value Addition/Branding: Develop ready-to-drink and functional teas; link branding with wellness tourism.
- Government Support: TDPS funds for replanting/mechanization; training for 50,000 youth; MSME linkages in packaging and branding.
Conclusion: India’s tea sector is globally significant but must bridge consumption and export gaps to realize full potential.Focus on quality, branding, domestic demand, and sustainability can elevate India from a mass exporter to a premium global leader, benefiting millions of livelihoods.
Additional points
India as 2nd Largest Tea Exporter (2024)
- India overtook Sri Lanka to become the world’s second-largest tea exporter with 255 million kg exported in 2024.
- Export revenue reached ₹7,111 crore, with major buyers including UAE, Iraq, Iran, Russia, USA, and UK.
Tea: Botanical Name, Origin, UN Day
- Botanical Name: Camellia sinensis.
- Origin: Native to South-East Asia, East Asia; borderlands of south-west China and northern Myanmar.
- UN International Tea Day: Celebrated on May 21, proclaimed by the UN in 2019 to promote sustainable production and global awareness.
Tea Cultivation: Geographic Factors & Requirements
| Factor | Requirement/Details |
| Climate | Warm, humid; 20–30°C ideal |
| Altitude | 600–2,100 m; high altitudes yield better tea |
| Soil | Well-drained, loamy, acidic (pH 4.5–6) |
| Rainfall | 1,200–2,500 mm/year evenly spread |
| Humidity | Moderate to high |
| Organic Matter | >2% recommended |
Tea in India
Production: India is the second-largest producer globally, with ~1.3 million tonnes output in 2024.
Major Tea Producing States
- Assam (~650 million kg): Black tea, very high export share.
- West Bengal (~419 million kg): Darjeeling, Dooars.
- Tamil Nadu (~170 million kg): Nilgiri hills.
- Kerala (~62 million kg): Munnar, Idukki.
GI Tag (Geographical Indication): Darjeeling Tea: First GI tag for tea globally; Nilgiri and Assam tea also recognized.
Tea Board of India
- Statutory body under Ministry of Commerce & Industry; HQ: Kolkata.
- Functions: Regulates, promotes, and certifies tea exports; supports R&D, quality control, and welfare schemes.
- Initiatives: SHGs, FPOs, mini tea factories, skill development, export promotion.
6. Recognizing the Palestinian State
Paper: GS-II, Subject: International Relations, Topic: Global Issue, Issue: Palestine State Recognition
Context: Recently, several Western countries including France, the United Kingdom, Canada, Australia, and several smaller European nations have formally recognised Palestine as a state.
- This marks a significant diplomatic shift as these countries join over 150 others already recognising Palestinian statehood.
Growing Global Momentum for Palestinian Statehood Recognition
Following British Prime Minister Keir Starmer’s announcement, French President Emmanuel.
As the 21-month-long Gaza conflict continues, Israel faces a mounting diplomatic challenge, with an increasing number of its traditional Western allies shifting towards supporting Palestinian statehood.
Current Palestine Recognition Drive: A Diplomatic Turning Point:
- Out of 193 UN member states, 147 have already recognised Palestine, but major Western powers had long resisted, linking recognition to a final Israel-Palestine peace settlement. That stance is now shifting.
- Russia and China, both UN Security Council (UNSC) permanent members, already recognise Palestine.
- If France and the UK follow through on their recent pledges, the U.S. will become the only P5 member opposing recognition, isolating itself diplomatically.
- The inclusion of France, the UK, and Canada key G7 members adds significant weight, potentially influencing others to follow.
- Britain’s move is especially historic, given its central role in the Israel-Palestine conflict since the 1917 Balfour Declaration, which endorsed the creation of a Jewish homeland in Palestine.
The Balfour Declaration: Britain’s Endorsement of a Jewish Homeland in Palestine
- Issued in November 1917, by British Foreign Secretary Sir Arthur Balfour to Zionist Leader Lord Lionel Walter Rothschild, the Balfour Declaration marked Britain’s official support for establishing a Jewish national home in Palestine.
- At the time, Palestine was under Ottoman rule, with Jews comprising around 9% of its population.
- The declaration was driven by Britain’s desire to gain global Jewish support during World War I.
- Earlier efforts, like the Uganda Plan of 1903, had proposed alternative Jewish homelands but were abandoned.
- The Balfour Declaration, later endorsed by the U.S., became a pivotal moment in Zionist history, legitimising Jewish claims to Palestine and shaping the geopolitical future of the region.
Challenges to Palestine Conflict

Western recognition of Palestine strengthens its claim to statehood and adds diplomatic pressure for peace, but it cannot by itself resolve the conflict. Lasting peace depends on negotiations, accountability, and addressing political and humanitarian challenges. Recognition remains symbolic yet important in advancing Palestinian rights and sovereignty.

7. S&P retains India’s GDP growth outlook at 6.5%on local demand
General Studies Paper III: Indian Economy
Context :S&P (Standard & Poor’s) Global Ratings retained India’s GDP growth forecast at 6.5% for 2025-26, attributing the optimism to strong local demand and a supportive monsoon.
- India’s continued push for a ratings upgrade highlights macroeconomic resilience, fiscal discipline, and improved policy credibility.
About S&P Global
- S&P Global is a New York-based multinational delivering credit ratings, analytics, and market research.
- Founded in 1860, it merged with Poor’s Publishing (1941), becoming Standard & Poor’s; rebranded as S&P Global in 2016.
- Core divisions: S&P Global Ratings, Market Intelligence, Commodity Insights, and Mobility; covers 130+ nations and earned ~$13.3 billion in 2024.
What Is Credit Rating:
Purpose of Credit Rating Assesses risk for investors and lenders, guiding informed investment decisions.
Credit Rating Agencies
Global Major Rating Agencies
|
Why Credit Ratings Matter?
- Lower ratings mean higher borrowing costs; upgrades draw FDI/FPI and boost rupee value.
- Signal investor risk; affect portfolio and macroeconomic stability.
- Help preempt crises and guide prudent policymaking.
India’s Persistent Push for an Upgrade
- India upgraded to ‘BBB’ (stable) in Aug 2025 after 18 years, matching peers like Indonesia.
- Government lobbied for upgrades via structured dialogues and white papers, citing economic reforms and improved fiscal management.
Key Drivers Behind Recent Upgrade
- Fiscal Discipline: Fiscal deficit down from 9.2% (2021) to projected 4.4% (2026); debt-to-GDP strategies for further reduction.
- Economic Growth: India’s GDP growth remains fastest among major economies (6.5–7.8% recent quarters), supported by domestic demand and capital expenditure.
- Inflation Management: RBI’s inflation targeting and monetary reforms have ensured price stability; inflation forecast revised down to 3.2% for FY26.
- Policy Continuity & Investment: GST and income tax reforms, infrastructure spending, predictable policies, and resilient external position underpin upgrades
Understanding the Rating Scale
| Rating Grade | Risk Level | Example Countries |
| AAA | Highest/Safest | USA, Germany |
| AA/A | Strong | South Korea |
| BBB | Adequate | India, Indonesia |
| BB/B | Speculative | Brazil, Pakistan |
| CCC/C/D | High Risk/Default | Defaulting nations |
- Investment grade is BBB- and above; below this is speculative.
India vs Global Peers
| Country | S&P Rating | Key Strengths | Weaknesses | GDP Growth FY26 |
| India | BBB | High growth, reforms, reserves | Debt, rural inequality | 6.5% |
| China | A+ | Export engine, innovation | Property crisis, aging | 4.2% |
| Indonesia | BBB | Resources, young workforce | Infrastructure gaps | 4.8% |
| Brazil | BB- | Commodities, reforms | Fiscal/inflation | 2.2% |
Implications & Road Ahead
- Upgrades lower debt costs, encourages investment, and stabilizes currency.
- Continued reforms and fiscal discipline are essential for further upgrades and economic resilience.
- India aims for BBB+ by 2027, with focus on green energy, job creation, and global advocacy for fair EM ratings.
Key Takeaways
- S&P’s forecast and upgrade highlight India’s economic strength and reform momentum.
- Ensuring sustainable growth, structural improvements, and policy continuity will be crucial for advancing India’s ratings and global economic status.
- Seeds of the Future: Clean Plant Programme Gaining Momentum
Context: Climate change, pests, and diseases are reducing crop productivity and farmers’ incomes.
- Systemic pathogens (mainly viruses) pose a major threat, and once symptoms appear, field control is nearly impossible.
- Disease-free planting material is the most effective preventive strategy.
- To address this, Union Cabinet approved the Clean Plant Programme (CPP) on 9 August 2024.
Overview: The Imperative for Clean Planting Material
- CPP launched to provide high-quality, virus-free planting material of fruit crops.
- Implementing agency: National Horticulture Board (NHB) with ICAR for technical support.
- Outlay: ₹1,765.67 crore, including $98 million ADB loan (Dec 2023).
What is CPP?
- Aimed at ensuring disease-free planting material of key horticulture crops.
- 9 Clean Plant Centres to be set up (3 in Maharashtra for grapes, oranges, pomegranates).
- Financial support for nurseries (₹3 crore for large, ₹1.5 crore for medium).
- 8 crore seedlings to be provided annually.
- International collaboration with Israel, Netherlands.
- A national lab in Pune for original plant species research planned.
On-Ground Actions and Progress
- CPP website launched as central hub of resources.
- Hazard Analysis completed for grapes (578 samples tested) and ongoing for apples (535 samples) and citrus.
- First Clean Plant Centre in progress; bidding for design underway.
- Nursery visits by NHB & ADB in Maharashtra (grapes, guava, pomegranate) and J&K (apples).
- Lab assessments (Jan 2025) conducted to develop bioinformatics pipeline for virus testing.
From Source to Soil
- Plant material tested for pathogens → if negative, used for mother plants → distributed to farmers.
- If positive, treated with tissue culture, heat, or cryotherapy before propagation.
Key Benefits
- Farmers: access to virus-free planting material → higher yields & income.
- Nurseries: certification processes and infrastructure support.
- Consumers: better quality fruits (nutritious, virus-free).
- Exports: strengthens India’s global market competitiveness.
- Inclusivity: ensures affordable access, engages women farmers, and provides region-specific varieties.
Alignment with Other Initiatives
- Mission LiFE (Lifestyle for Environment): Promotes eco-friendly practices, announced at COP26 Glasgow (2021).
- National One Health Mission: Integrates human, animal, plant, and environmental health (approved by PM-STIAC).
- Mission for Integrated Development of Horticulture (MIDH): CPP complements MIDH by focusing on quality planting material and productivity increase.
Conclusion: CPP moving from vision to action with concrete steps underway.
- Future plan: consultations for nursery certification, training programmes, hazard analysis for citrus, diagnostic protocols for mango, guava, litchi, avocado, dragon fruit.
- Guidelines for cost norms and matching grants for nurseries to be rolled out.
- Emerges as a transformative programme for India’s horticulture sector.
